网站首页
新闻中心
政府信息公开
环境管理
政务服务
互动交流
专题专栏
中央人民政府
国家生态环境部
陕西省人民政府
陕西省生态环境厅
汉中市人民政府
长者模式
无障碍
本站支持IPV6
登录
退出
|
注册
http://hbj.hanzhong.gov.cn
站内搜索
搜索
汉中市生态环境局
网站首页
新闻中心
政府信息公开
环境管理
政务服务
互动交流
专题专栏
首页
>>
环境管理
>>
环境质量
>>
环境质量通报
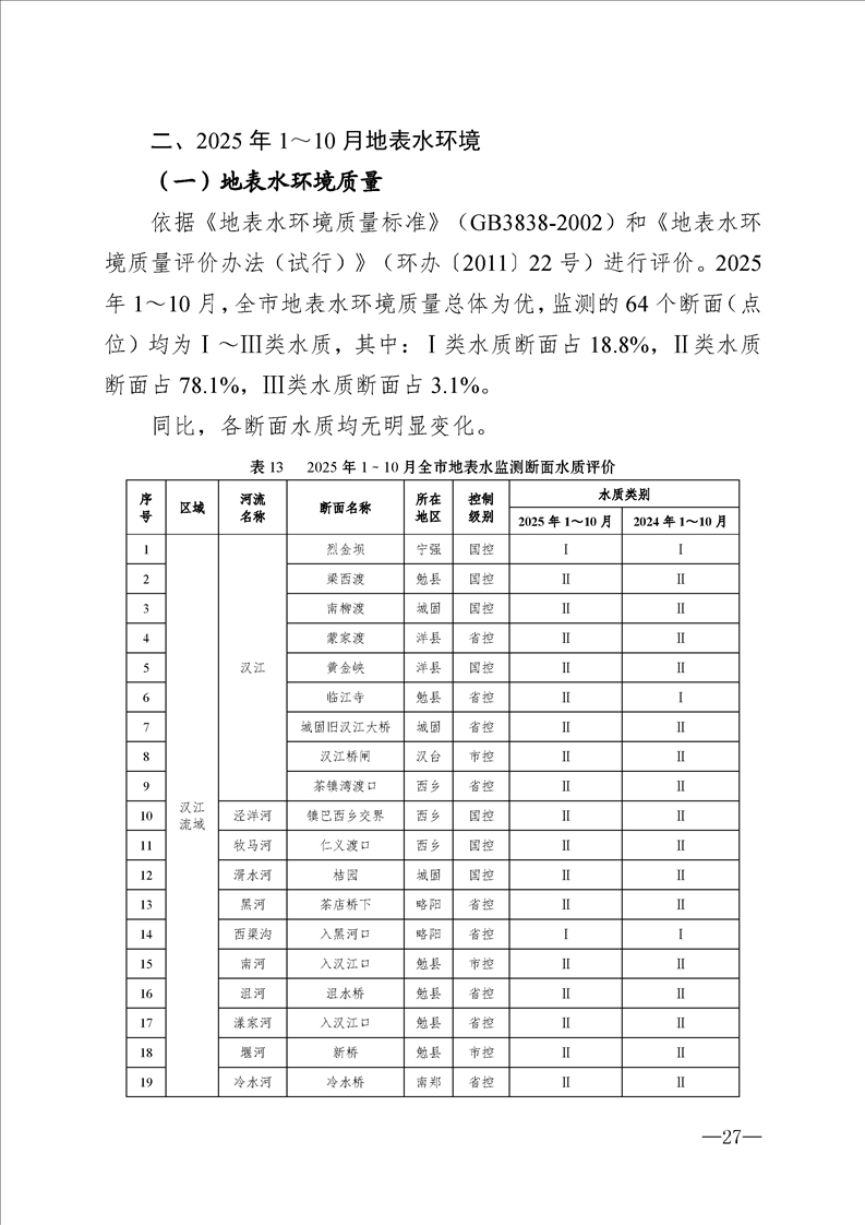
2025年第10期质量通报
发布日期:
2025-11-25 17:54
浏览次数:
来源:
汉中市生态环境局
打印
关闭
相关信息